Com as novas ferramentas de modelagem do BricsCAD ® BIM V24, você pode fazer a transição de um plano 2D para um modelo 3D e converter seus conceitos de projeto em representações 3D de forma rápida e fácil! Com o V24, você pode transformar planos 2D em 3D para criar objetos sólidos, identificar melhor estruturas e entidades com o modo Top View e converter tudo em um projeto BIM completo.
Vamos ver como você pode passar de 2D para 3D rapidamente com o BricsCAD BIM V24.
Anexe o plano 2D ao modelo 3D no BricsCAD ®:

Ao receber um plano 2D de um designer, você pode anexá-lo a um modelo 3D, portanto, ao receber uma versão atualizada, tudo o que você precisa fazer é atualizar o link. Depois de anexar o plano, você pode começar a modelar!
Paredes exteriores:

Neste exemplo, começamos adicionando paredes externas no modo Top View.
Você pode acessar o modo Top View na barra de história.
Usamos uma parede poli com a ferramenta de parede, inserimos os detalhes relevantes como altura, espessura e justificação e traçamos as paredes com o simples encaixe.
Layout do piso interno:

Agora que nossas paredes externas estão no lugar, podemos passar para o chão.
Usando a nova ferramenta de laje, você pode criar facilmente uma laje de piso. Se você navegar na guia Início, encontrará acesso fácil para modelar qualquer forma que precisar.
Selecione a ferramenta laje, identifique a justificação, selecione todas as entidades e crie a laje. Em seguida, você pode atribuir um deslocamento para estender a laje sob a parede externa.
Detecção automática de limites para colunas:

A ferramenta de coluna do BricsCAD suporta a maioria das formas genéricas padrão para aço e concreto, e você pode acessá-las na biblioteca. Você pode até escolher um perfil não quadrado e usar a detecção de limites para identificar as colunas.
Paredes e portas interiores:

Para completar o layout do piso interno, você pode adicionar um único segmento de parede usando a ferramenta parede e escolhendo uma única parede.
Você pode atribuir uma composição de parede interna da biblioteca. Esta ferramenta reconhece a espessura da parede e oferece a opção de ajustar automaticamente seu ângulo com base em uma linha 2D. Este comportamento inteligente também pode ser usado com dados de nuvem de pontos.
Você pode trocar a direção usando o botão de controle para uma melhor interpretação. Depois, você pode usar a ferramenta BIM Extend para finalizar a parede.

Depois de terminar as paredes, você pode começar a colocar as portas e janelas. Você pode alterar a visualização para transparente e ver o plano 2D para ajustar as entidades no local correto.
Na biblioteca BricsCAD, você pode escolher as portas que melhor se adaptam ao seu projeto, e o Quad facilita virar a porta ou mudar sua direção conforme necessário.

Classificação IFC no BricsCAD ®:

O BricsCAD permite que você comece com materiais conhecidos e parâmetros predefinidos ou apenas com a geometria. Nossa classificação automática realiza a classificação IFC em todos os elementos – agilizando ainda mais o seu processo.
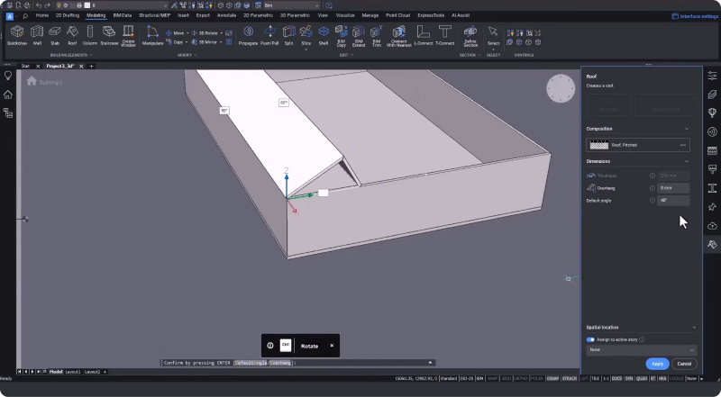
Nova ferramenta de telhado no BricsCAD ® BIM V24:

O comando QUICKDRAW permite criar mais pisos com a mesma forma e conteúdo, ou criar apenas as paredes externas, e colocar a laje final para a cobertura.
Você pode optar por um telhado plano ou, se quiser usar um formato de telhado padrão, como empena ou formato M, pode usar a nova ferramenta de telhado para inserir rapidamente o telhado necessário.

No BricsCAD BIM V24, adicionamos ferramentas de modelagem de construção que são familiares, fáceis de usar e inteligentes quando necessário.
Você pode passar rapidamente de um plano 2D para um modelo 3D para visualizar seus conceitos de projeto de forma mais tangível e identificar possíveis falhas de projeto, conflitos ou maneiras de melhorar o processo.







